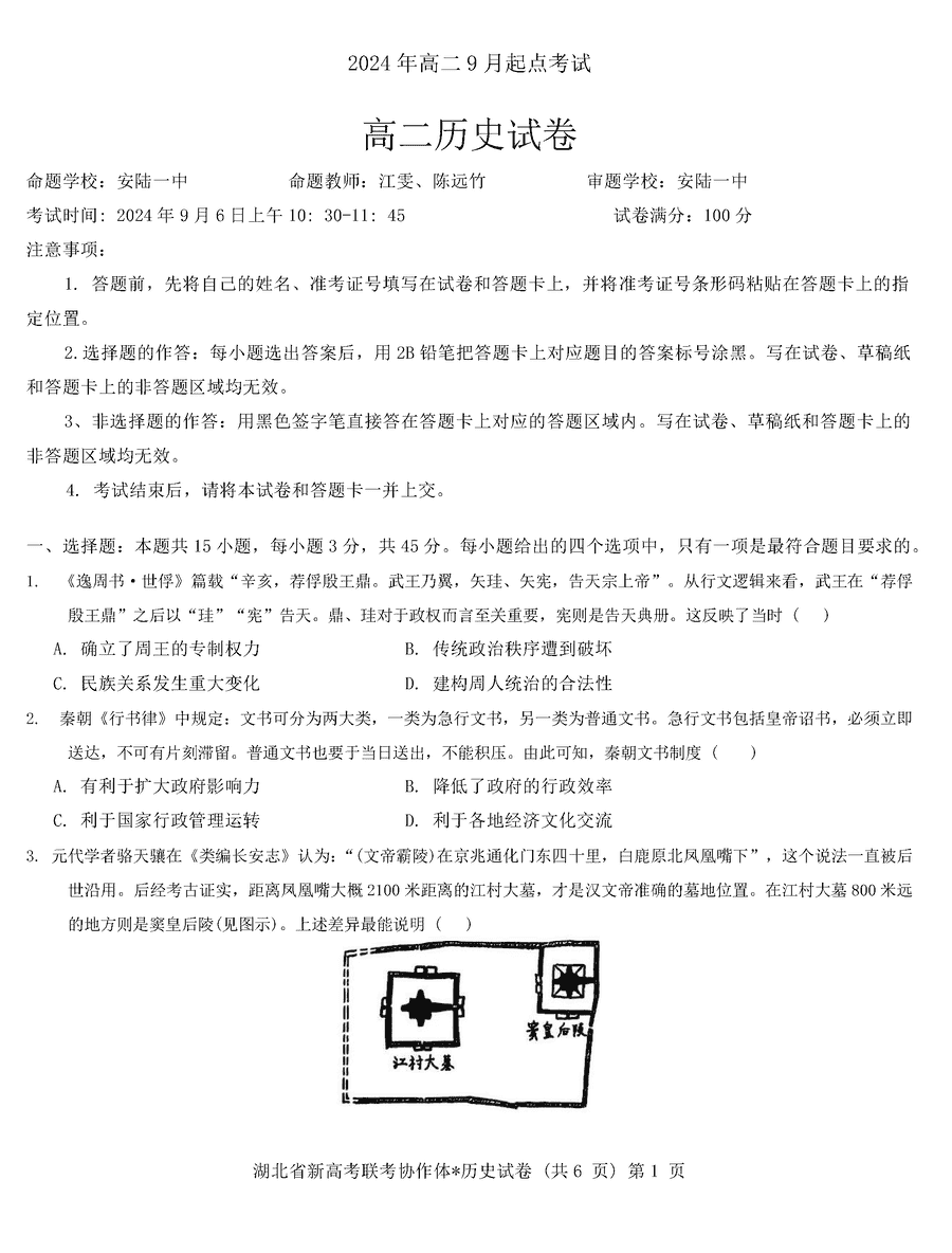
湖北新高考联考协作体2024-2025学年高二9月起点考历史试题及答案
时间:
湖北
高中历史
湖北新高考联考协作体2024-2025学年高二上9月起点考历史考试已于近日开考,为方便考生考后及时查看考试情况,查漏补缺、弥补不足,本文整理了试题答案解析相关信息!
汇总:湖北新高考联考协作体2024-2025学年高二上开学考试题及答案汇总
历史试题及答案解析










湖北新高考联考协作体2024-2025学年高二上9月起点考历史考试已于近日开考,为方便考生考后及时查看考试情况,查漏补缺、弥补不足,本文整理了试题答案解析相关信息!
汇总:湖北新高考联考协作体2024-2025学年高二上开学考试题及答案汇总
历史试题及答案解析









