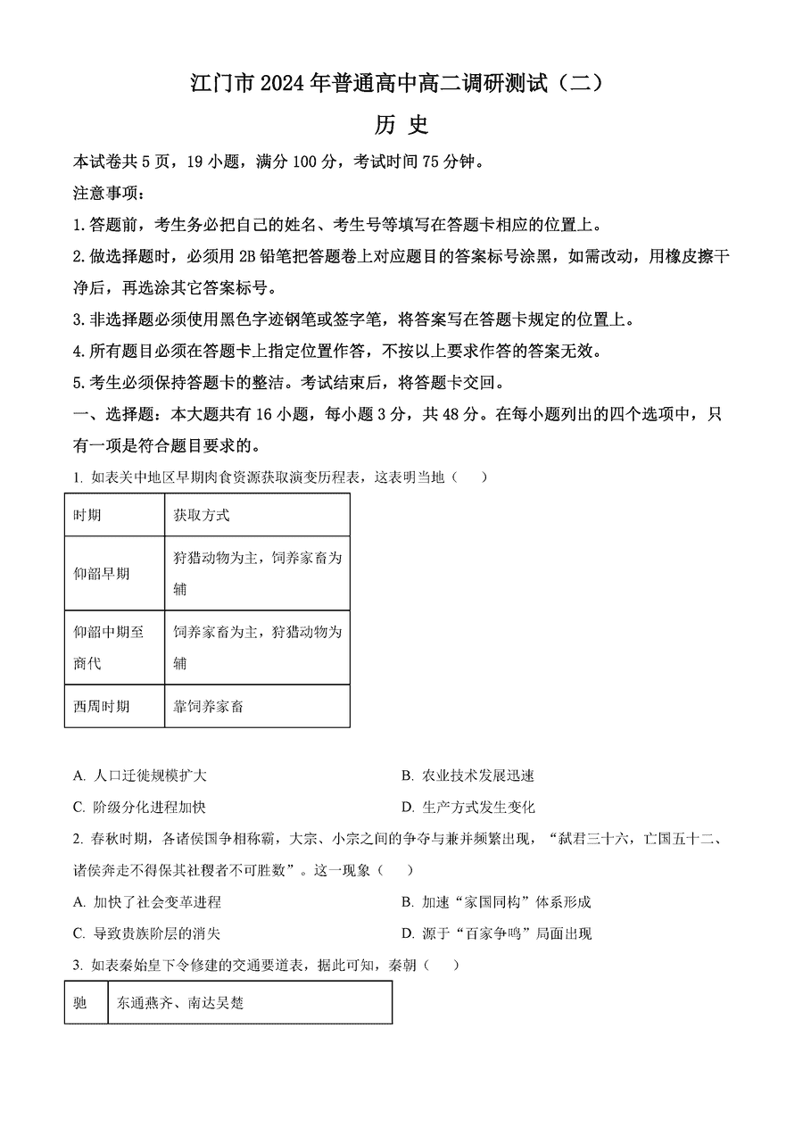
广东江门2023-2024学年高二下学期7月期末历史试题及答案
       时间:
       广东
       高中历史
      
     广东江门2023-2024学年高二下学期7月期末历史考试已于近日开考,为方便考生考后及时查看考试情况,查漏补缺、弥补不足,本文整理了试题答案解析相关信息!
历史试题及答案解析




















广东江门2023-2024学年高二下学期7月期末历史考试已于近日开考,为方便考生考后及时查看考试情况,查漏补缺、弥补不足,本文整理了试题答案解析相关信息!
历史试题及答案解析



















