江南电竞logo > 贵州高考 > 贵州江南app平台下载安装官网苹果 > 贵州文综试题>

贵州毕节2024届高三三模历史试题及答案

时间: 贵州 文综试题

贵州毕节2024届高三第三次诊断性历史考试已于近日开考,为方便考生考后及时查看考试情况,查漏补缺、弥补不足,本文整理了试题答案解析相关信息!

汇总:贵州毕节2024届高三第三次诊断性考试

历史试题及答案解析


Baidu
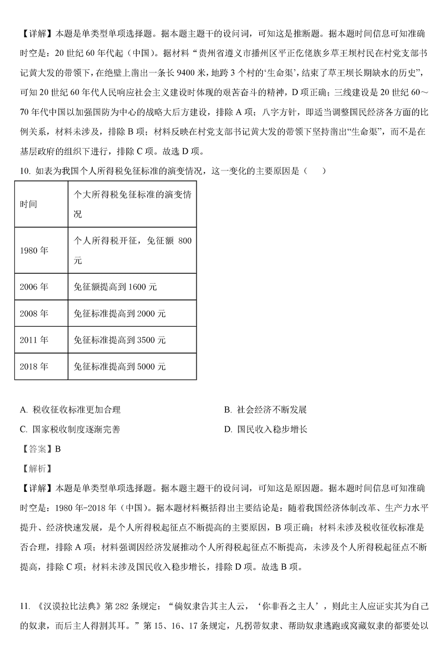
map