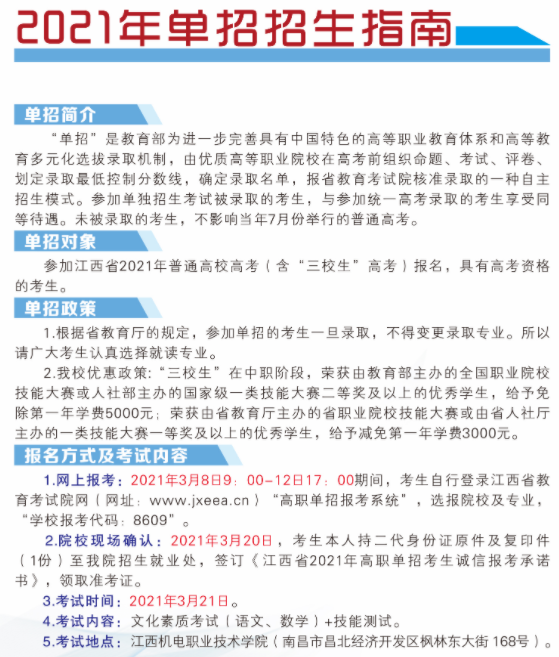
江西机电职业技术学院2021年单招招生简章
时间:
高职单招
考试分两部分“文化素质+职业技能”。高中生文化知识一般采用学业水平考试等级成绩(会考成绩)折合一定的分值计入总分,职业技能考试采用“职业适应性”测试。下面是江西机电职业技术学院单招简章,供参考。
江西机电职业技术学院单招简章





单招和统招的区别
1.考试时间不一样,普通高考为6月份,高职单招一般在3月份;
2.相对于统招来说,单招考试题比较简单,单招文化考试主要注重基础,面试得分相对容易;
3.单招考试是由省(市)考试院统一组织,各试点单招学校独立命题、自主组织测试;统招是国家计划内统一招录。
