重庆2023-2024学年高二上学期1月期末联考地理试卷及答案
       时间:
       重庆
       高中地理
      
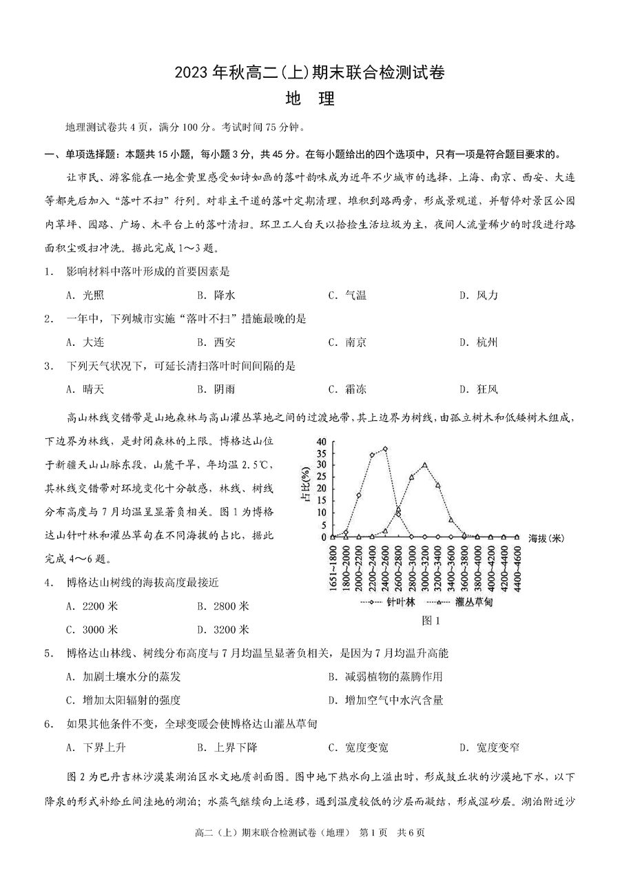
     重庆2023-2024学年高二上学期1月期末联考地理考试已于近日开考,为方便考生考后及时查看考试情况,查漏补缺、弥补不足,本文整理了重庆2023-2024学年高二上学期1月期末联考地理试题答案解析相关信息!
汇总:重庆2023-2024学年高二上学期1月期末联考试题及答案汇总
地理试题及答案解析






重庆2023-2024学年高二上学期1月期末联考地理考试已于近日开考,为方便考生考后及时查看考试情况,查漏补缺、弥补不足,本文整理了重庆2023-2024学年高二上学期1月期末联考地理试题答案解析相关信息!
汇总:重庆2023-2024学年高二上学期1月期末联考试题及答案汇总
地理试题及答案解析





