江南电竞logo >江南游戏网页版网址 >江南体育官方网站下载地址查询 >

2024年1月高三九省联考考前猜想卷政治试题及答案解析

时间: 江南体育官方网站下载地址查询

2024年1月九省联考于近期开考,本次考试对考生影响力大试题参考价值大,为方便大家复习,小编在下文为大家整理了2024年1月九省联考考前猜想卷的政治试题及答案,参考价值较大,供大家查看!

2024年1月高三九省联考考前猜想卷各科试题及答案汇总:点击查看

Baidu
map
热门推荐
最新文章
Baidu
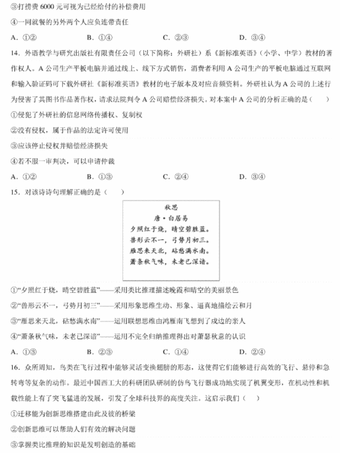
map