2023年合肥二模文综答案
时间:
安徽
江南体育官方网站下载地址查询
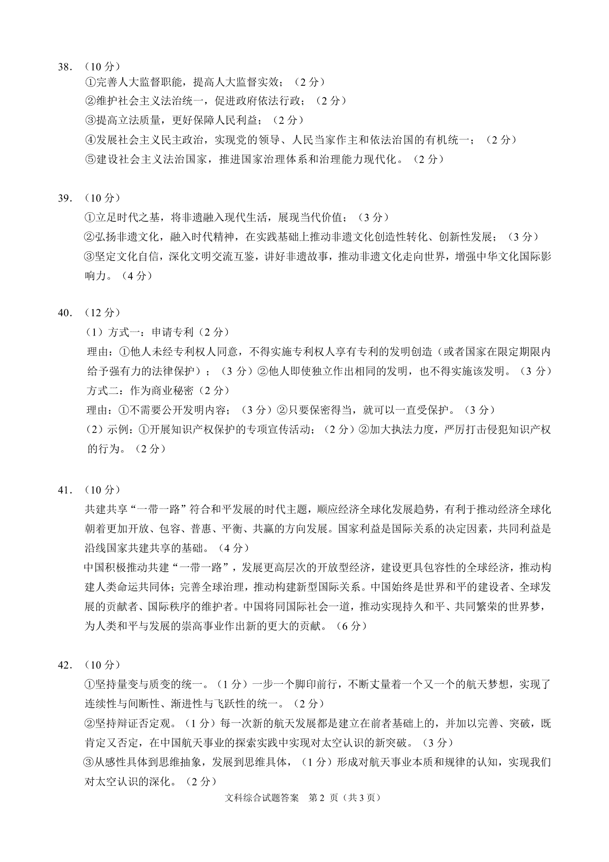
2023年合肥二模文综答案是近日广大考及家长较为关心的考试内容,为方便考生考后及时查看2023年合肥二模文综答案详情,查漏补缺、弥补不足,本文整理了2023年合肥二模文综答案相关信息,提供考生以作参考!
2023年合肥二模文综答案



以上内容为2023年合肥二模文综答案详情,请关注江南电竞logo 为广大考生提供的其它相关内容。
2023年合肥二模文综答案是近日广大考及家长较为关心的考试内容,为方便考生考后及时查看2023年合肥二模文综答案详情,查漏补缺、弥补不足,本文整理了2023年合肥二模文综答案相关信息,提供考生以作参考!



以上内容为2023年合肥二模文综答案详情,请关注江南电竞logo 为广大考生提供的其它相关内容。