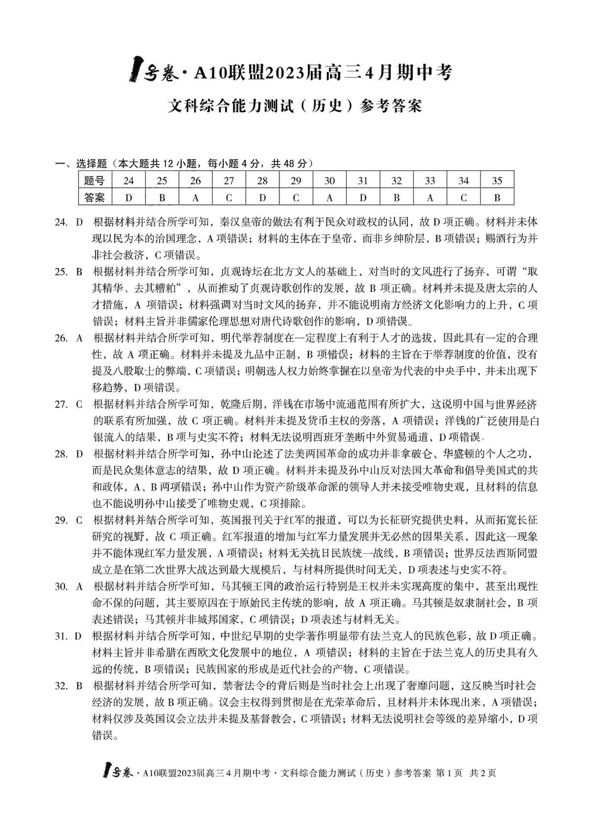
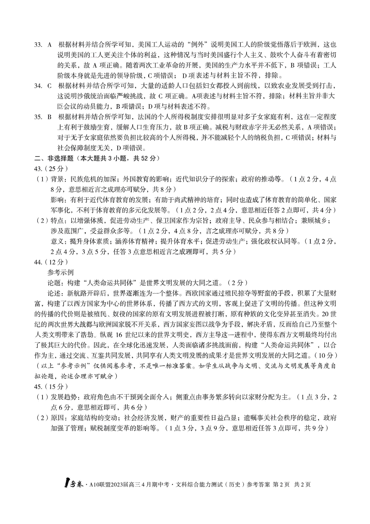
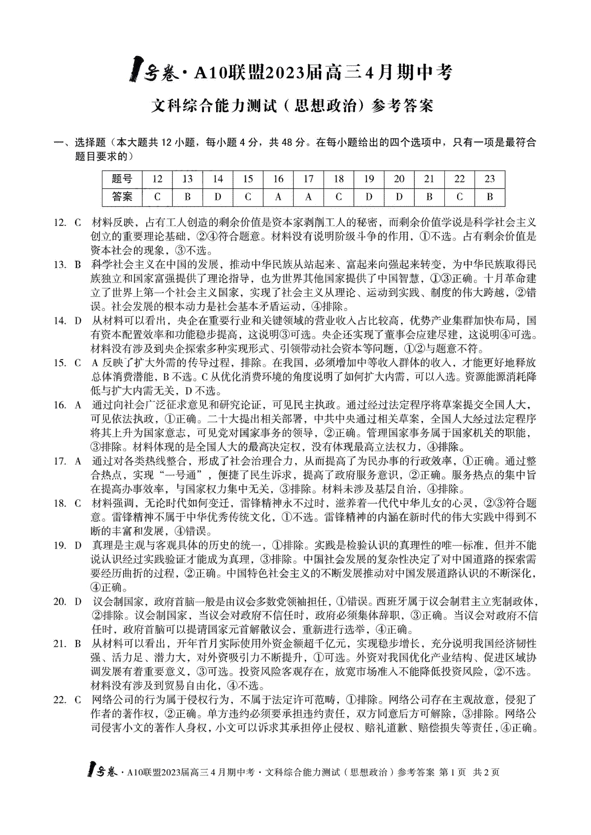
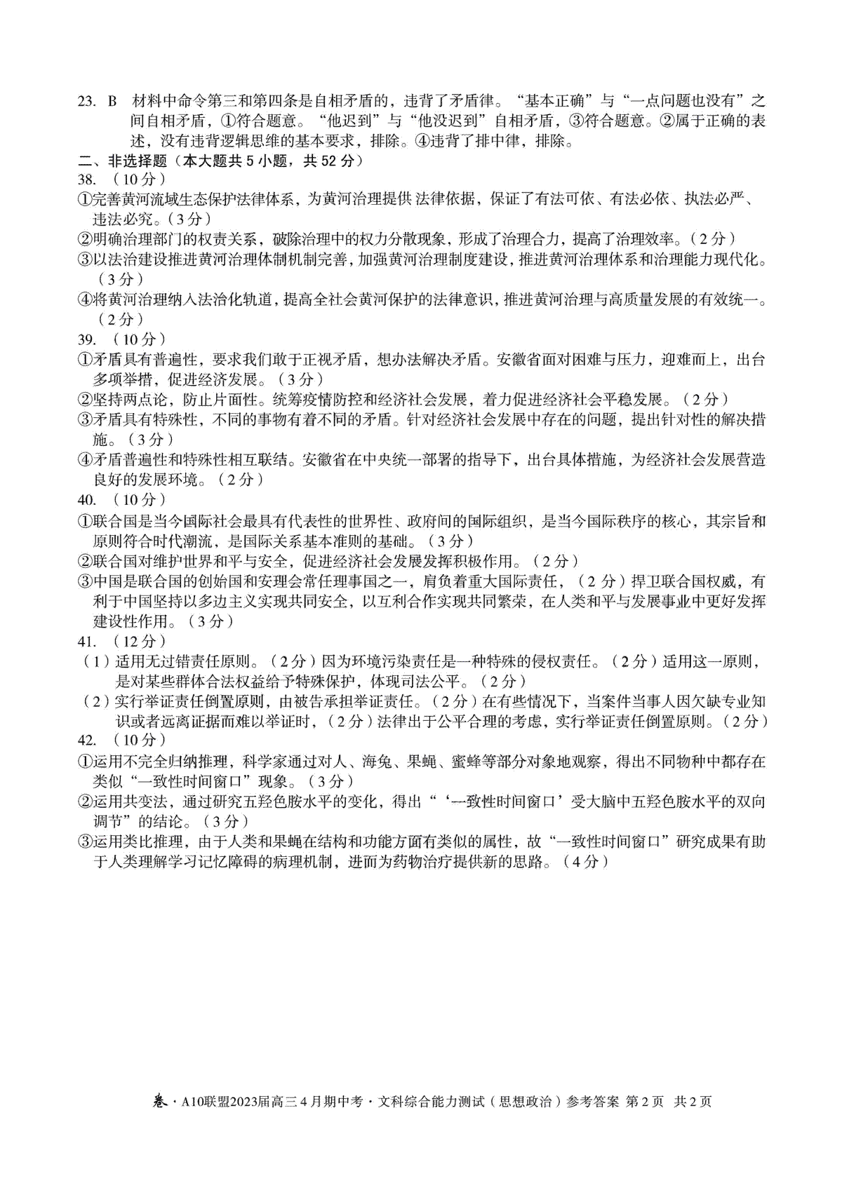
安徽A10联盟2023届高三4月联考文综答案
       时间:
       安徽
       江南体育官方网站下载地址查询
      
     安徽A10联盟2023届高三4月联考文综答案是近日广大考及家长较为关心的考试内容,为方便考生考后及时查看安徽A10联盟2023届高三4月联考文综答案详情,查漏补缺、弥补不足,本文整理了安徽A10联盟2023届高三4月联考文综答案相关信息,提供考生以作参考!
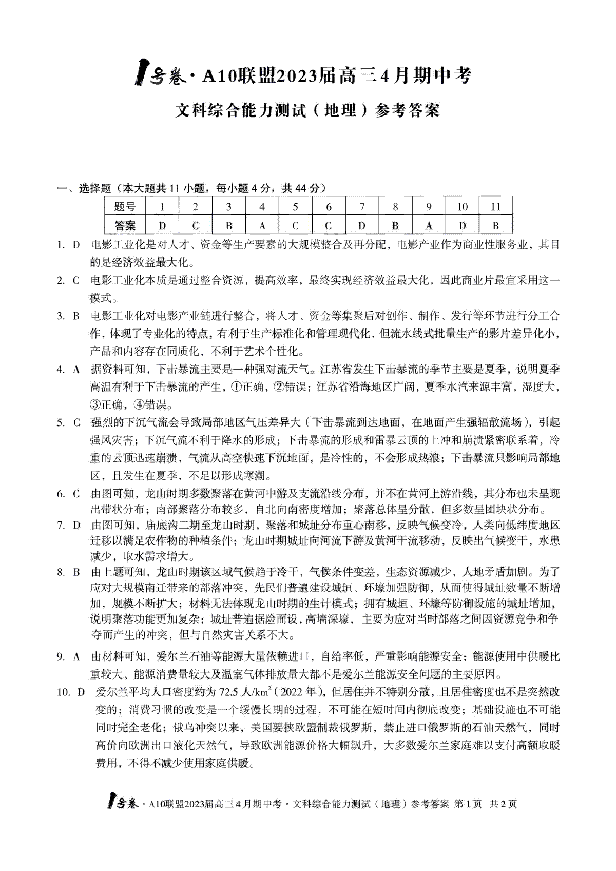
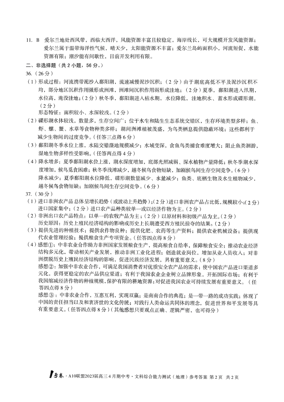
安徽A10联盟2023届高三4月联考文综答案






以上内容为安徽A10联盟2023届高三4月联考文综答案详情,请关注江南电竞logo 为广大考生提供的其它相关内容。

 
         
        