艺术特长生
高校分数线
招生计划
招生简章
高职单招
自主招生
空军招飞
高水平运动员
保送生
招生专业
江南电竞logo
>
>
天津高考
>
天津高校招生
>
天津艺术特长生
>
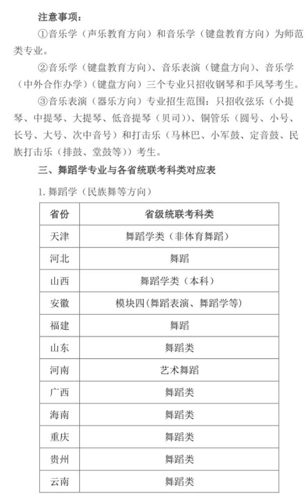
2021年天津师范大学艺术类专业与各省统联考科类对应表
时间:
2020-12-02 09:57
艺术特长生
2021年天津师范大学艺术类专业与各省统联考科类对应表
相关文章
天津2025音乐类艺术统考/联考满分多少 各科分值是多少
11-04
2025天津艺术统考/联考成绩查询时间 几号开始查分
11-02
天津2025艺术统考/联考满分多少 各科分值是多少
11-02
天津2024艺术生高考分数怎么算 录取原则是什么
05-14
天津音乐学院2024校考成绩查询时间及入口 在哪公布
02-29
2024天津音乐学院校考成绩查询时间及入口 几号公布成绩
02-05
2024天津美术学院校考成绩查询时间及入口 几号公布成绩
02-05
热门推荐
2022体育生高考分数线 多少分可以上本科
04-13
2023年广东体育类专业统考考试项目及评分标准
09-22
山东2023艺术统考成绩查询时间及入口 具体怎样查询
12-07
4
2022高考体育四项评分标准 都有哪几项
5
艺考满分多少分 艺考分数如何计算
6
为什么千万别走艺考这条路 什么人适合走艺考
7
2023年广东体育类专业统考考试项目及评分标准
8
2023美术艺考多少分能上二本 美术类的二本大学有哪些
9
2023四川美术学院艺术校考考试时间及报名时间 具体考试安排
10
服装表演艺考好考吗 考什么内容
最新文章
广东2025十大高职自主招生院校排名 哪些值得推荐
揭秘艺考 综合类大学推荐
湖南2025十大高职单招院校排名 哪些值得推荐
吉林2025艺术统考各类别考试时间安排 几月几号开考
湖北2025十大高职单招院校排名 哪些值得推荐
艺考与单招 你了解多少
河南2025十大高职单招院校排名 哪些值得推荐
艺考的魅力 让你未来无限可能
2025立冬是几月几日 具体什么时间立冬节气
山东2025十大高职单招与综合评价招生院校排名 哪些值得推荐
艺考就业方向 你不可不知的机会
map