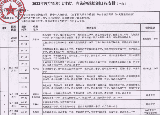
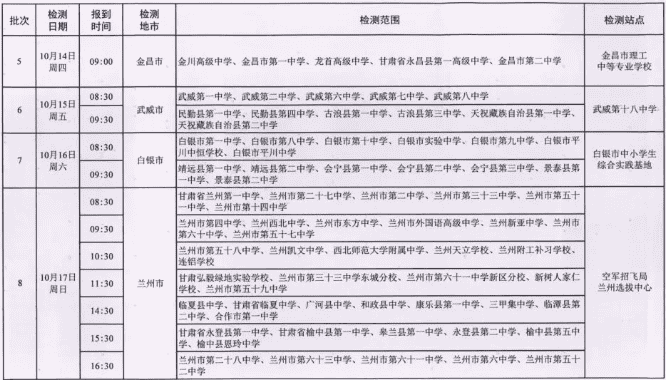
2022青海空军招飞初选检测时间和地点
时间:
空军招飞
飞行员体格检查一般由专业医务人员按照统一的方法和标准对飞行员实施全面医学检查,包括外科、内科、神经精神科、眼科和耳鼻喉科等。除临床各科外,还作航空医学特定项目的检查,如离心机试验、低压舱试验等。

青海空军招飞初选安排




飞行员体格检查项目
1、询问病史;
2、眼科:视力、色觉、隐斜、眼底;
3、外科:身高、体重、座高、腿长、臂长;
4、内科:血压、脉搏、心脏、肝、脾、肾;
5、耳鼻喉科:耳、鼻、口腔、听力。
