艺术特长生
高校分数线
招生计划
招生简章
高职单招
自主招生
空军招飞
高水平运动员
保送生
招生专业
江南电竞logo
>
>
北京高考
>
北京高校招生
>
北京招生计划
>
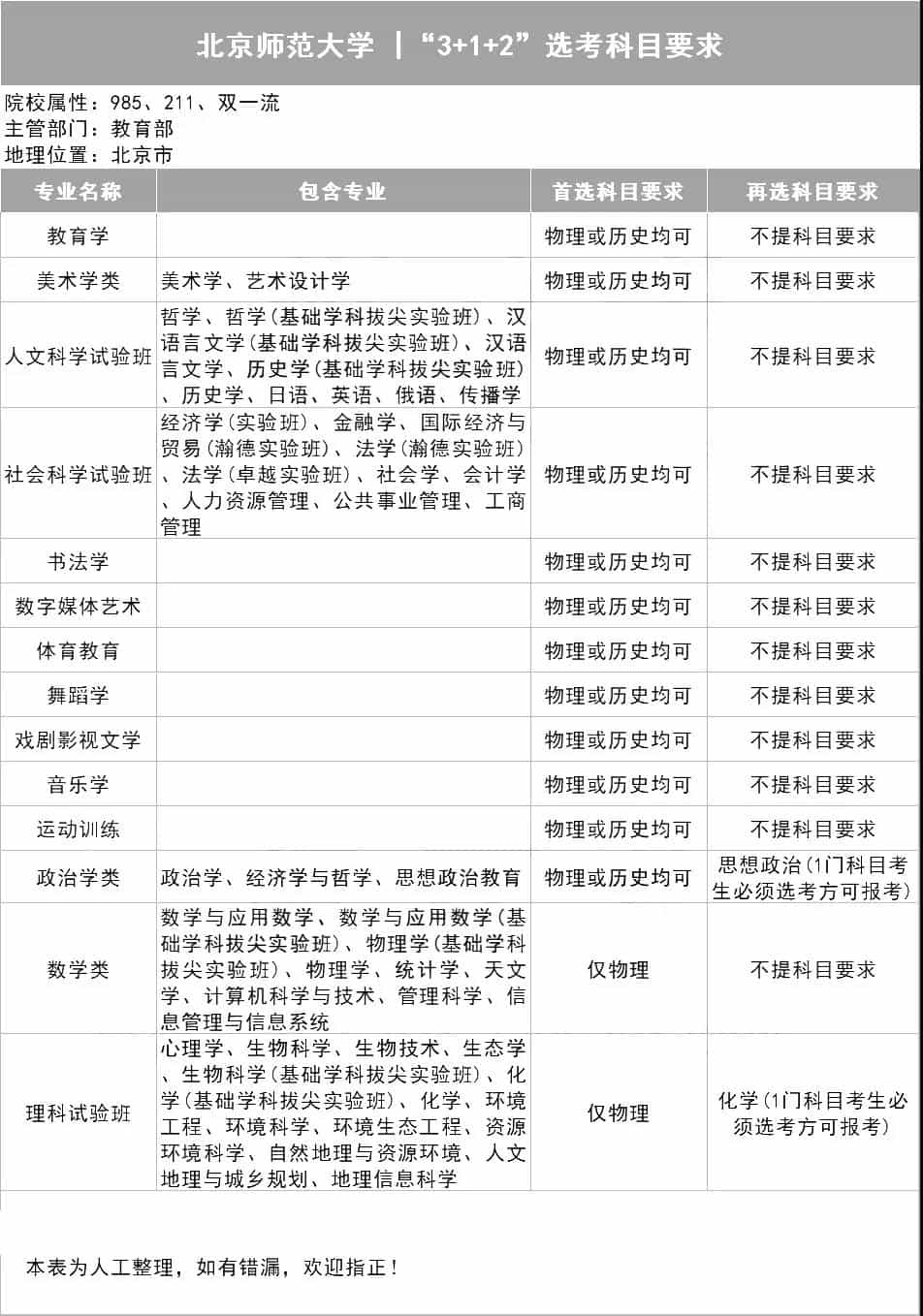
北京师范大学“3+1+2”选考科目要求
时间:
2021-09-07 13:14
招生计划
相关文章
2024北京大学强基计划各省录取分数线 附录取结果查询入口
07-06
2024北京航空航天大学强基计划在各省录取分数线是多少
07-02
2024北京大学强基计划各省入围分数线是多少
06-28
2024北京理工大学强基计划各省入围分数线是多少
06-28
2024北京师范大学强基计划各省入围分数线是多少
06-28
2024年北京石油化工学院各省招生计划及招生人数
06-24
2024年北京培黎职业学院各省招生计划及招生人数
06-23
热门推荐
2022年全国各大高校在陕西招生计划及录取分数 附各专业计划招生数
06-22
2022年全国提前批军校在山西招生计划及录取分数 附各专业计划招生数
06-22
湖南2022年本科提前批公费师范生和优师专项院校征集志愿投档分数线
07-14
4
2022年南昌大学各省市招生计划及招生人数 附各专业招生计划数
5
2022年全国提前批军校在新疆招生计划及录取分数 附各专业计划招生数
6
2022年太原理工大学各省市招生计划及招生人数 附各专业招生计划数
7
2021信阳农林学院在各省招生计划及人数
8
2022年哈尔滨工业大学招生计划及招生人数 附各专业招生计划数
9
2022年四川大学各省市招生计划及招生人数 附各专业招生计划数
10
2022年全国各大高校在安徽招生计划、各专业招生人数及分数线
最新文章
广东2025十大高职自主招生院校排名 哪些值得推荐
揭秘艺考 综合类大学推荐
湖南2025十大高职单招院校排名 哪些值得推荐
吉林2025艺术统考各类别考试时间安排 几月几号开考
湖北2025十大高职单招院校排名 哪些值得推荐
艺考与单招 你了解多少
河南2025十大高职单招院校排名 哪些值得推荐
艺考的魅力 让你未来无限可能
2025立冬是几月几日 具体什么时间立冬节气
山东2025十大高职单招与综合评价招生院校排名 哪些值得推荐
艺考就业方向 你不可不知的机会
map