2021年北京中医药大学迎新系统 报到流程及入学须知
					时间:
					大学动态
				
			大学开学季即将来临,准大学生们也陆续会收到录取通知书,以下是北京中医药大学迎新系统入口、报到流程及入学须知相关内容的整理,具体来看看!

2021年北京中医药大学迎新系统入口

《点击进入》
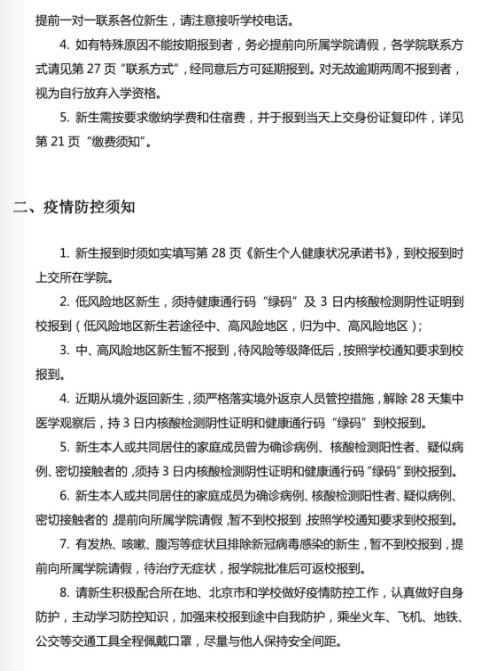
2021年北京中医药大学新生报到流程及入学须知


大学开学季即将来临,准大学生们也陆续会收到录取通知书,以下是北京中医药大学迎新系统入口、报到流程及入学须知相关内容的整理,具体来看看!


《点击进入》

