江南电竞logo> > 江南游戏网页版网址 > 江南体育官方网站下载地址查询>

2021年全国乙卷文综试题|2021年2021年全国乙卷文综试题下载

时间: 江南体育官方网站下载地址查询

江南电竞logo 考试后及时公布高考真题、答案,以及高考真题的专家点评。请广大考生家长及时关注,同时祝广大考生在2021高考中发挥出最佳水平,考出好成绩!


Baidu
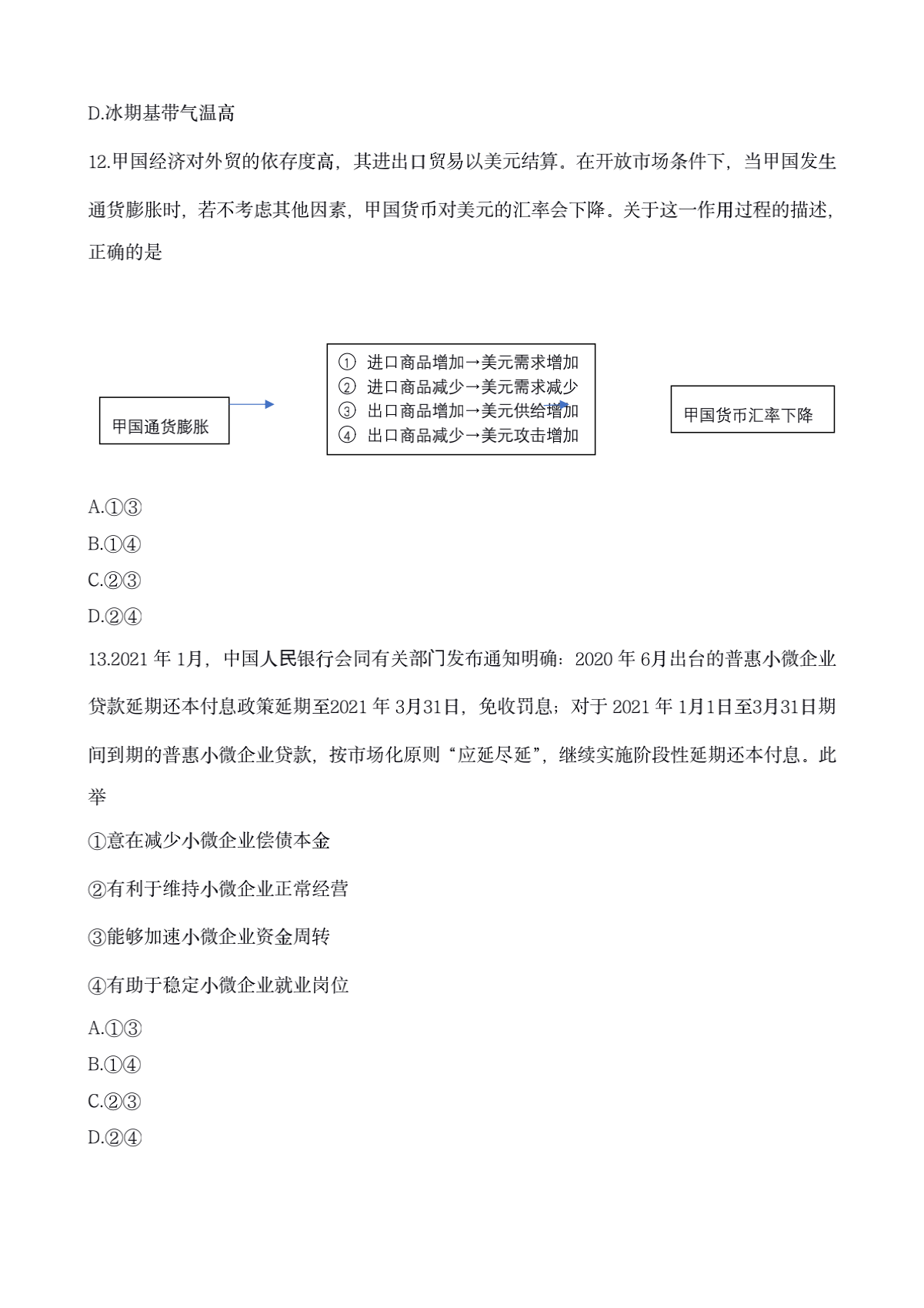
map