文综试题
数学试题
理综试题
英语试题
语文试题
考题汇总
江南电竞logo
>
>
湖南高考
>
湖南江南app平台下载安装官网苹果
>
湖南文综试题
>
2021湖南高考历史模拟试卷及答案
时间:
2021-06-03 14:09
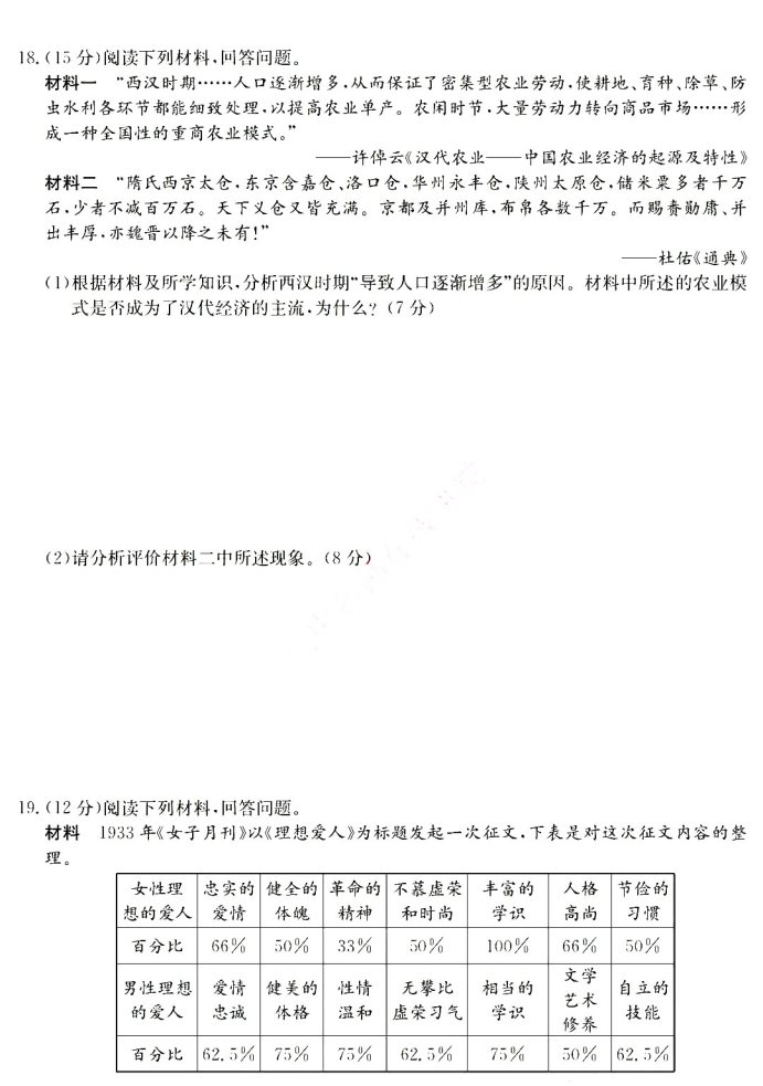
文综试题
map
相关文章
2025届湖南省湘东十校高三上学期10月联考政治试题及答案
10-29
湖南天壹名校联盟2025届高三10月联考历史试题及答案
10-26
湖南天壹名校联盟2025届高三10月联考政治试题及答案
10-26
湖南长沙一中2025届高三上学期月考卷(二)地理试题及答案
10-24
湖南长沙一中2025届高三上学期月考卷(二)历史试题及答案
10-24
湖南长沙一中2025届高三上学期月考卷(二)政治试题及答案
10-24
炎德名校联考联合体2025届高三第二次联考地理试题及答案
10-18
热门推荐
2022年江南app体育网页版登录文综试卷真题与答案解析
06-13
2022年高考全国甲卷文综试卷真题与答案解析
06-13
2022年广东高考地理试卷真题及答案解析(已更新)
06-17
4
2022年湖南高考地理试卷真题及答案解析(已更新)
5
2022年山东高考政治试卷真题及答案解析
6
2022年河北高考政治试卷真题及答案解析
7
2022全国乙卷文综试题难度分析
8
2022年广东高考政治试卷真题及答案解析
9
2022年山东高考地理试卷真题及答案解析
10
2022年河北高考地理试卷真题及答案解析
最新文章
广东2025十大高职自主招生院校排名 哪些值得推荐
揭秘艺考 综合类大学推荐
湖南2025十大高职单招院校排名 哪些值得推荐
吉林2025艺术统考各类别考试时间安排 几月几号开考
湖北2025十大高职单招院校排名 哪些值得推荐
艺考与单招 你了解多少
河南2025十大高职单招院校排名 哪些值得推荐
艺考的魅力 让你未来无限可能
2025立冬是几月几日 具体什么时间立冬节气
山东2025十大高职单招与综合评价招生院校排名 哪些值得推荐
艺考就业方向 你不可不知的机会
map