江南电竞logo> > 内蒙高考 > 内蒙江南游戏网页版网址 > 内蒙高考政策>

2021年内蒙古高考加分政策

时间: 高考政策

2021年内蒙古高考加分政策已经发布,小编整理了相关内容,来看一下吧!希望对你有用!

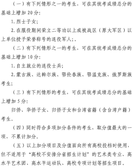
2021年内蒙古高考加分政策

2021内蒙古高考考试科目及计分办法

Baidu
map