教育部2021年大学更名名单:含这些年更名成功的高校名单
关于高校更名的话题,长期以来热度不减。据不完全统计,2000年至今,我国已有超过600所高校进行过更名。其中,校名变更次数在两次及以上的高校,不下百所。
作为一所高校最为显著的标志,寥寥数字的校名里,或是承载着一座高等学府的历史传承,或是体现着学校的发展定位。每一次校名变更的背后,也许都藏着几代师生和校友的共同努力。
▎这些年更名成功的高校名单
今年1月份,陕西省教育厅网站公示了拟申报设置高等院校名单,确定了陕西省属高校的西京学院有希望更名为“西京大学”。
东京大学、北京大学、南京大学珠玉在前,随着西京大学的到来,“东西南北京”大学正式凑齐。尽管与其他三所高校存在着明显的实力差距,但是如若能够更名成功,对于西京学院的发展无疑是一项重大利好。
和西京学院一样,近两年多来,至少近40所高校官宣将争取更名为“大学”。

根据教育部公布的全国高等学校名单,截至2020年6月,在我国总数为2740所的普通高等学校中,能够以“大学”为后缀的,连同职业技术大学一起满打满算,也仅仅只有474所,占比不到18%——“大学”二字,依然具有相当高的含金量。
在这种情况下,也就不难理解高校对于更名大学的热忱与执着了。
据不完全统计,从2016年至今,全国至少已经有37所高校由“学院”,成功更名为“大学”。

▎转设背景下的“更名潮”
而近两年,数量最多、范围最广的高校更名潮,来自于独立学院的集中转设。
去年5月份,教育部印发《关于加快推进独立学院转设工作的实施方案》,要求到2020年末,各独立学院需要全部制定转设工作方案。
其中明确提到,把独立学院转设摆在高校设置工作的首要位置,严格控制更名、新设等其他类型高校设置总量。对推动转设有力的省份,可适当兼顾其他类型高校设置事项,对少数民族、西部地区等特殊情况,可给予统筹考虑。对以“学院”命名的举办高校,在完成独立学院转设前,不受理更名“大学”。
因此,在2020年一整年的时间里,学校更名,是仅属于独立学院的“特权”。
据统计,2020年至今,教育部已正式批准68所独立学院更名转设,此外还有大批独立学院转设方案已获得省级教育部门批准公示,即将报送教育部审批。

在这中间,独立学院更名的方式大致可以分为两种:一是由“XX大学XX学院”更名为独立设置的“XX学院”,二是与职业学院合并转设,更名为“XX职业技术大学”。
前者在转设之后,依旧从事普通本科教育,核心是不再与母体学校挂钩,开始独立办学。而后者,则转为从事本科层次的职业教育,响应国家重大战略部署,作为填补我国职业教育相应空白的力量而存在。

两种转设方式,一种直接到位,以“大学”二字冠名,但却需要转换赛道,开始探索本科职业教育的新领域和新路径。另一种,失去了母体学校附加的光环,随着学校的进一步发展和实力的提升,或许也将踏上由“学院”更名“大学”的漫漫长路。
▎新校名,要“高大上”
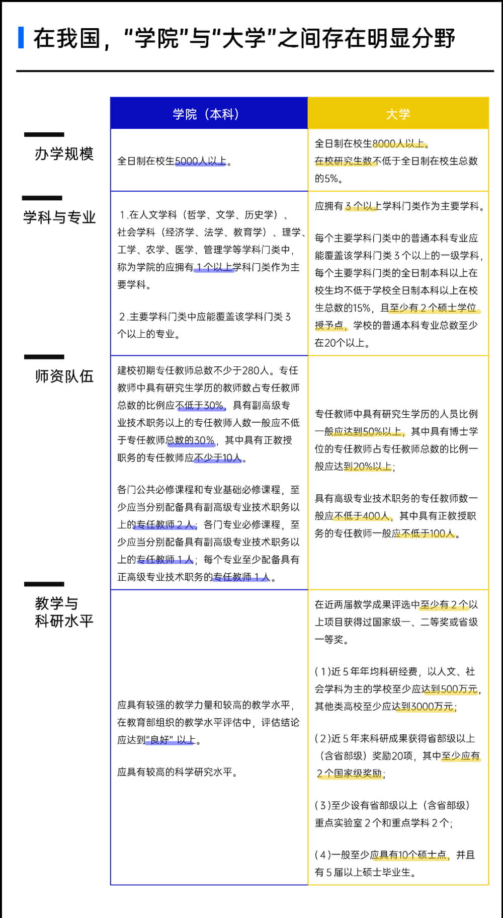
在我国,“学院”与“大学”之间,存在着明显的分野。
根据教育部发布的《普通本科学校设置暂行规定》,对于“学院”与“大学”,在硬件设施、办学规模、学科专业、师资队伍、教学科研等诸多方面都做了严格的区分,层次分明。
这也意味着,随着学校实力的提升,谋求更名“大学”以获得办学水平的官方认证,几乎成了所有“学院”的必然诉求。

不过,也许为了争取招生优势和资源倾斜,抑或是出于学校学科布局灵活性的需要,在选取新校名时,许多高校会表现出两个主要倾向:一是去地方化,二是向综合性/多科性的名称靠拢。
部分高校在更改校名时,会争取以更大区域作为前缀。如原本以市级行政区冠名的高校,会谋求以省份命名,而原本以省份命名的高校,则会在新校名中冠以“中国”“华南”“华北”、“西南”、“西北”等大区名称,在校名中追求更高、更大的定位。
而许多原本以“师范”、“农林”等命名的行业特色型院校,在更名时则会想办法褪去原先偏冷门的“行业外衣”,转而追逐综合性/多科性的校名,如“XX师范大学”更名为“XX大学”,或是更名为“XX理工大学”、“XX科技大学”、“XX财经大学”等。
这样的调整,也导致了一部分盲目追求“高大上”校名、模糊学校办学特色的乱象出现。
2020年9月份,为进一步规范高等学校命名工作,教育部出台了《高等学校命名暂行办法》,对于高校名称中使用地域字段、学科或行业字段、英文译名等提出了明确规范。

其中明确了“不得冠以代表中国及世界的惯用字样和大区及大区变体字样”、“不得冠以学校所在城市以外的地域名”、“农林、师范院校在合并、调整时,原则上继续保留农林、师范名称”等多项细则,对高校“更名热”进行降温,引导高校更名更加合理化、规范化。
当前,独立学院全面转设正在有条不紊的推进当中,包括院校更名在内的高校设置事项也有望重新启动。
究竟有哪些高校能够在今年一圆“更名梦”,让我们拭目以待。
