2020年河南高考录取查询时间是什么时间
时间:
录取查询
高考录取工作正在进行中,考试院将会陆续发布各类高考信息和录取结果。录取工作是一个持续的过程,录取结果也将分阶段陆续公布,考生如果暂时没有查询到个人录取结果,请耐心等待。

2020河南录取时间安排
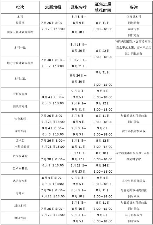
河南:高招录取工作8月8日开启!分7个批次持续至9月中旬!

录取期间会安排征集志愿
缺额较大时降分备档。远程投档录取时,不同招生类型的投档比例不一样。譬如,本科提前批的军队、公安及其他有特殊要求的普通类院校(非艺术、体育类)第一志愿批量投档比例,一般省外普通高校按不超过招生计划数的120%确定,省内高校和军队院校不超过招生计划数的110%,后续补充投档按计划余额1:1投档。本科一批、本科二批在正式投档前会先进行模拟投档,高校根据模拟投档情况在正式投档前完成计划调整,调档比例原则上控制在105%以内,省招生办根据高校最终确定的调档比例进行正式投档。
集中录取期间,对各校按程序调档录取后仍未录满的招生计划,省招生办将按录取批次向社会公布征集志愿。征集志愿时,对计划余额不大的高校,在原分数线上备档;对计划余额大的高校,将降分备档。征集志愿后线上生源仍不足的,降分投档,降分幅度一般不超过20分。省招生办提醒考生,在录取期间要及时关注征集志愿相关信息,并按要求填报征集志愿,当次征集志愿的计划只按考生当次所报的征集志愿投档。
